Classic essay — Originally published in 2021, this piece remains one of the most-cited frameworks for understanding property rights and governance in decentralized systems.

"[T]ransnational corporations form a giant bow-tie structure and... control flows to a small tightly-knit core of financial institutions... an economic 'super-entity'..."

The Network of Global Corporate Control, ETHZurich (2011)

Questions regarding ownership gain importance as decentralized autonomous organizations (DAOs) increase in popularity. DAOs possess the unique organizational programmable capability to dissolve and merge to any degree through the use of smart contracts. This sketch tries to answer the questions of: can a DAO decentralize ownership effectively — and does it make sense to do so?

Control Cryptonetworks

"Each shareholder has the right... to a voice in the decision making process... Thus the larger the ownership share... the larger is the associated control over it... [C]ontrol corresponds to the chances of seeing one's own interest prevailing in the business strategy of the firm."

ETHZurich

Let us define ownership in DAOs as a quantitative measure of one's decision-making authority over a given treasury. To this end, ownership has been implemented in a number of different ways. In many DAOs it exists as a transferable ERC20 token, in others, it's a non-transferrable score. Whether or not this value is transferable doesn't matter for our purposes: both types of values can be used to populate a control network whose graph edges are a quantitative measure of ownership (see below Toyota example).

A stylized ownership network with corporate boundaries showing majority and minority links

There are certain key ownership types, such as a DAO possessing greater than 50% of the ownership of another DAO, creating a nested structure. We can think of something like the Omen Guild's sub-DAO relationship to the DXdao as an example, or the Minion framework. In the first instance — the Omen Guild — its treasury is independent and freely utilized by its governing body, resembling a subsidiary (of course, the Omen Guild is highly dependent on DXdao investment to continue operations, but let's set this aside). In the latter instance — the Minion framework — spending needs to be approved by the parent, essentially resembling a department or branch office (an internally integrated business segment). The distinction between the two is important: the DXdao to Omen relationship creates a two-node control network, while the Minion framework is more of an internal accounting system.

The corporate control network of the Toyota Group

The Omen example is more the exception than the norm — compared to a transnational corporation (TNC) like Toyota, there is no comparably fractalized control network in blockchain today. Few DAOs spin ownership — and significant financing — out of themselves into their local organizational neighborhood. This runs contrary to today's corporate control networks, as TNCs tend to wheel and deal with a diverse range of shareholding organizations and individuals. In the global corporate core, members have "on average, ties to 20 other members," with "3/4 of the ownership of firms in the core... in the hands of the firms of the core".

Network diagram of the global core of financial institutions
Top 20 economic actors ranked by cumulative network control

Let's dive deeper into a control network example of one of Ethereum's most well-known projects: Uniswap. The Uniswap treasury today is worth $1.4 billion. This is 10 times smaller than PayPal's reported $14 billion of cash and short term investments in 2020. But when we look at operating expenses, costs are inverted. PayPal spent $18.16 billion in 2020 on operating expenses. Uniswap, on the other hand, has spent over 100 times less than its treasury size.

Tweet from Hayden Adams about Uniswap governance treasury allocation

To verify this, I offer some quick napkin math:

Assume Uniswap's reported 16 employees are compensated $500k yearly (a generous number), and this includes all taxes and other expenses. Now add its recurring yearly grants program of $3m. All these costs considered, Uniswap spends at maximum $11m/year — all while sitting on a $1.4 billion treasury. And unlike Paypal, there are no liabilities on Uniswap's balance sheet — the DAO has unprecedented freedom to spend.

But let's zip back to our control network discussion. The spin-out of the $3m/year Uniswap grants program resembles the formation of a new subsidiary. And with this — despite the apples to oranges comparison with TNCs — we could say that Uniswap's control network has three independent nodes: the DAO, the business proper, and the grants council (independent because they freely govern separate treasuries).

But clever readers will understand there's a catch here — we haven't done a full accounting of Uniswap's control network.

Bitcoin Treasuries table showing corporate Bitcoin holdings

A high number of investment and venture capital funds hold UNI tokens — the Uniswap treasury's governance token. This highlights an important phenomena.

DAOs are frequently colliding with traditional institutions like investment funds and speculative TNCs (many of whom are members of the global core's large connected component). Many of these institutions are notably choosing to cooperate with DAOs — as speculators, they exchange funding for ownership. This trend is growing over time: even JP Morgan has begun recommending to hold 1% of a given portfolio in cryptocurrencies.

This strikes me as problematic in the long-term for crypto-institutional autonomy. A tension is emerging between two possible futures:

To Uniswap's credit, only ~18% of its tokens sit with centralized financial entities — a far cry from the 3/4ths ownership that core financial institutions distribute to their peers. This low allocation suggests that Uniswap may evolve more towards the second future scenario. Nevertheless, for this future to be realized, the Uniswap DAO and others need more effective tooling. DAOs today lack the means to distribute ownership effectively — or at all, frankly. They have money to put to use — but little on-chain means to use it. The question of "how to spend a billion dollars most effectively?" is better reframed as: "How do you distribute ownership effectively across organizations in a given control network?"

If our aim is to foster crypto-institutional resilience viz-a-viz TNC instrumentalization, then DAOs need cooperation, distribution, and sense-making tooling, such as:

DAO Ownership Types: Isomorphic Proportional, Organizational Bloc, and Complex Blend

Nevertheless, we can imagine four DAO tactics for ownership distribution and dissolution, some softer expressions of power, and others harder (with the ultimate aim of acquisition or secession):

Collaborate vs Compete tactics: Mutual Concessions, Mergers and Acquisitions, Promotions, Forks and Rebellions

Collaborate

Mutual Concessions: DAOs may co-distribute ownership to each other through a token swap or exchange of non-transferable voting rights. As with corporate mergers one side may be in danger of disappearing. Given that DAO members have fixed limited attention — 24 hours per day per member — mutual concessions introduce competition to the collective attention of the control network. The risk of total attention loss may be mitigated by sharing only modest ownership. To this end, we can speculate that the benefit to network growth when making mutual concessions is maximized when the respective DAOs are functionally modularized.

Mergers and Acquisitions: Outright ownership mergers may be the most effective tactic for highly aligned DAOs of common network membership.

Compete

Promotions: Promotions — such as airdrops — are a common tactic to boost network growth. Both qualitative and eventually quantitative curation algorithms may be used by recruiters who seek to give away ownership to individuals and entities whose attention increases network size or liquidity (especially in DeFi). It's worth mentioning that airdropping governance tokens has already been used as a tactic for liquidity acquisition.

Forks and Rebellions: We can distinguish between a fork, which copies the underlying network code, but imposes a different ownership structure, from a rebellion, which carries over ownership as well. As the opposite of mergers, forks imply control network partition. Rebellions, on the other hand, split collective attention, but not the control network, and may actually be a useful means to amicably expand.

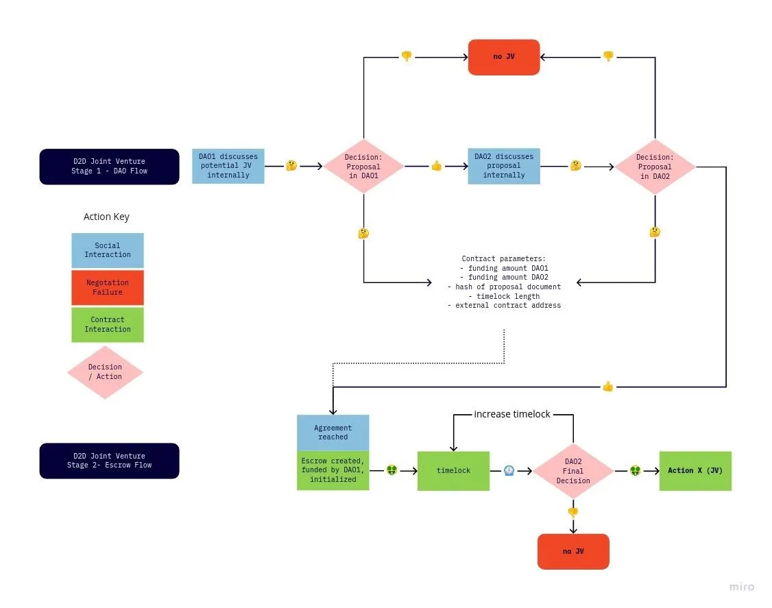
D2D Joint Venture flow diagram showing DAO-to-DAO negotiation and escrow process

Optimizing Crypto-Institutional Resilience

The key point I've been hinting at throughout this blog is that ideology is topology. Following this understanding, we must answer the question: What structure of crypto-institutional control network aligns with our imagined second future? Should DAOs aim for a structure that maximizes profit and market liquidity share, denominated in monocultural, globalized fiat, as TNCs do today? Or should they pursue self-sovereign values, aiming to do their accounting in localized currencies that are issued by adaptive governance collectives? My bias is towards the latter, as I've discussed prior, and I'd like to briefly focus on how this could be approached.

Evolution from hub-and-spoke model to network of teams

Simply put: I believe particularly assertive DAOs should find and recruit the best collection of squads to grow themselves. Today's DAOs are particularly disassortative: individual token holders of low ownership share all orbit a highly capitalized treasury.

The prescription for this arrangement is to augment local assortativity — which can be done in two directions simultaneously. From the top-down, today's DAO treasuries should distribute ownership — a.k.a. generously fund — many subsidiaries, while from the bottom-up, individual worker-owners should collectivize into effective working groups — squads, if you will. But note that we are actually aiming for a particular sort of assortativity, with squads being both internal and independent entities that exist within and between DAOs. While issues of fiscal accountability exist in cascade-funding schemes — especially in those DAOs that take seriously the mandate not only being communally governed, but owned — progress is being made.

"Group dynamics ebb and flow with their environment, and nowhere more than SQUAD SPACE. Ecology calls this process 'niche formation.'"

Squad Wealth

For our baby billion dollar DAOs, distributing ownership as skin-in-the-game to squadlike entities with more specialized objectives is the key long-term problem to solve. I expect a number of benefits beyond incentives alignment to emerge from this formation, whose reasoning I borrow from permaculture and cybernetics:

$CELO Estimated Allocation Table showing token distribution over time

By allocating builders higher relative ownership, a tension is produced between stakeholders in the sense of "there's less ownership pie for speculators if there's more for builders." And this needs to be carefully considered in any tokenomic allocation. But I believe that individual speculators have historically been overvalued in their ownership distribution — especially if they control more than 25% of a given DAO. How did I arrive at 25%? By working backwards from the 3/4ths allocation of TNCs in the global core to their organizational peers. The ecological reasoning here is rather sensible: which DAO do you think is more likely to exist in the long-term?

  1. One that is majority-owned (75%+) by an interacting collaborative network of builders, who are self-organized by interests, objectives, and ecological niche, working both within and across multiple DAOs?
  2. One that is majority-owned (75%+) by token holders and venture capitalists?

I believe that the former is far more effective in the long-term. We need DAO leadership and business developers that look towards neighbors with a salutogenic perspective — how can DAOs improve and sustain the health of their organizational neighborhood (with the selfish understanding, of course, that this will someday help themselves)? If certain chains aim to be port cities, then they need to consider what it takes to bootstrap shipping firms. After all, the first wave of globalization was initiated by strong secular investment in maritime trading companies, who in turn, invested in ships and ship captains.

"The challenge is no longer fundraising, these projects have enough capital to build for decades... The big question now moves to one of social scalability, with the focus on the people delivering useful work..."

A Proposal to the Edgeware DAO, Decent Partners

So in conclusion:

Let us collectively brainstorm and approach questions of merger, acquisition, and spinoff with a little more creativity. Hopefully, DAOs who plant crypto-institutional seeds in each other will pre-emptively diffuse secessionist tendencies in their neighborhoods, leading to greater experimentation and the emergence of a self-sovereign control network. Collectively deciding who, how, and how much ownership is distributed across a given control network is tough, but the path dependencies introduced by these decisions matter, as they will define the cryptosphere's future.